首页
走进我们
走进我们
公司文化
我们的蓝图
我们的团队
我们的基金
我们的先锋
我们的资质
我们的技术
我们的印记
华宏作品
工程案例
营销网络
新闻动态
公司动态
行业资讯
产品研发
钢结构产品
装配式钢结构建筑四大体系
七大钢构材料
党建专栏
党建工作理念
党建新闻
联系我们
联系我们
人才招聘
在线留言
当前位置:
首页
>
新闻动态
>
公司动态
>
公司动态
|
行业资讯
|
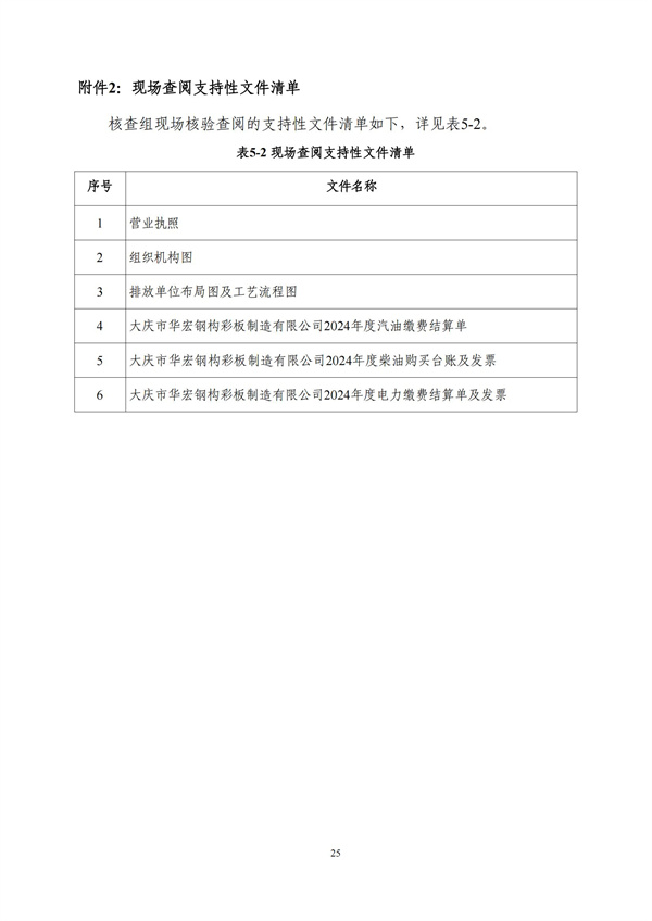
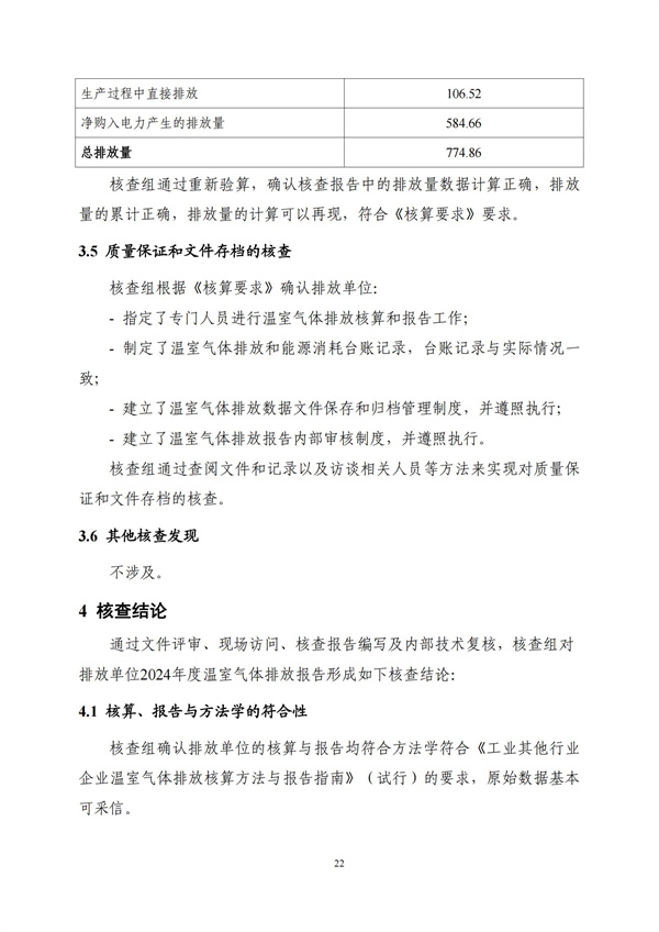
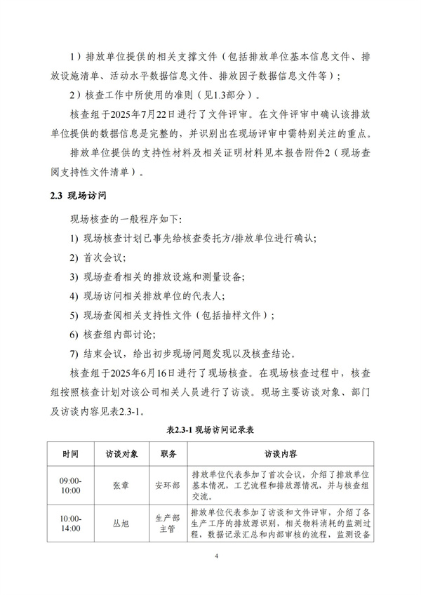
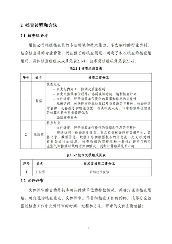
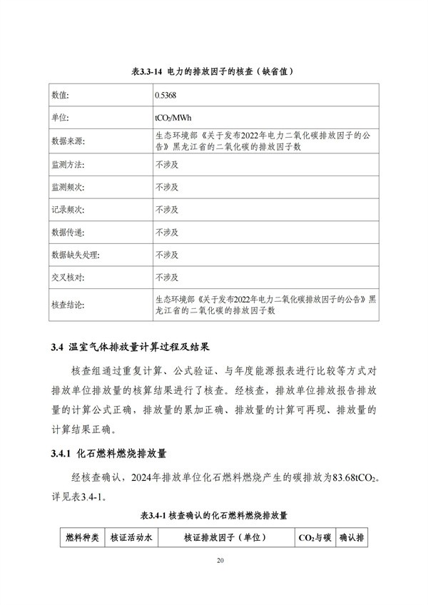
温室核查报告和碳足迹报告
上一篇:
没有了
下一篇:
《温柔且坚定 美在匠心处》华宏钢构致敬女神节*美的你